时间:2020-08-11
自新型冠状病毒感染的肺炎疫情爆发以来,IT技术在防疫抗疫过程中发挥了巨大作用。为了深入了解互联网、云计算、大数据、物联网、人工智能以及5G技术等在本次防疫抗疫中发挥的巨大作用,由《中国数字医学》杂志社主办的“全国医疗信息化防疫抗疫优秀案例评选”活动,自2020年5月正式启动以来,得到了各地医疗机构、科研院所及IT厂商的高度关注,他们积极参加评选并推荐参评单位。
为保证本次评选在公平、公正、公开的原则下进行,《中国数字医学》杂志社特制订了“防疫抗议”评选活动的评选标准和实施方案。针对评选活动的实施过程,主办方在案例征集、资料收集、专家评审和结果公布等方面也制定了严谨的预案,严格按照评选流程进行,全力做好评选工作。
案例评选评分过程:
主办方本着“公平、公正、公开”的原则下,邀请相关行业专家共同制定了资格初审、专家初评和专家终评三个阶段评审办法与规则,评审过程严格按相关办法实施。
1、资格初审。主办方依据评审标准,对各地医疗机构、科研院所及IT厂商的报名材料进行资格审查与材料完整性筛选,剔除评选对象不符、评审条件相悖、材料结构不完整等明显不合规的参评项目。
2、专家初评。主办方邀请国家卫生健康委委属委管医院、杂志编委会、学术专家以杂志社分社和部分各地通联站的负责人,将防疫抗疫案例分区进行初评工作,最大程度保证了评选的公平性和公正性。
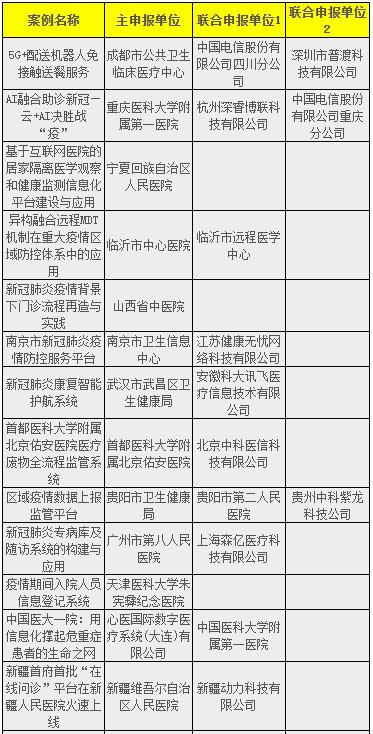
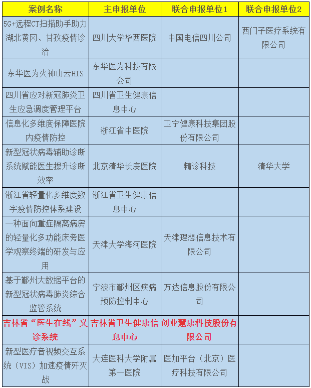
3、专家终评。主办方邀请了国家卫生健康委医院管理研究所领导、相关学术专家以及杂志社负责人分区进行终评。评审专家本着认真负责的态度为参评项目打分,最终确定了“全国医疗信息化防疫抗疫优秀案例评选”获奖名单(见下表)。
一等奖(10名)
二等奖(15名)
三等奖(25名)

来源:中国数字医学
主办单位:吉林省卫生健康信息中心
运维: 吉林省星广传媒有限公司 网站访问数:6769822
地址:长春市景阳大路3255号 0431-85006613