时间:2021-04-25
各市(州)卫生健康委,长白山保护开发区卫生健康局,梅河口市卫生健康局:
省全民健康信息平台(简称省平台)项目建设是落实“数字吉林”建设和我省卫生健康信息化建设的重点工程。2018年启动建设,是为构建全省卫生健康信息化服务体系、实现居民健康信息共享、开展医疗业务协同的基础平台,是全省医疗行业信息资源汇集整合、共享交换、标准化互联互通的基本载体。2020年完成省平台一期工程,实现了省部属医疗机构和省统筹建设的业务系统的对接。按照省平台推进工作进度要求,今年4月启动了省平台二期工程,重点完成二级及以上公立医疗机构与省平台实现数据对接,现将有关工作通知如下:
一、工作内容
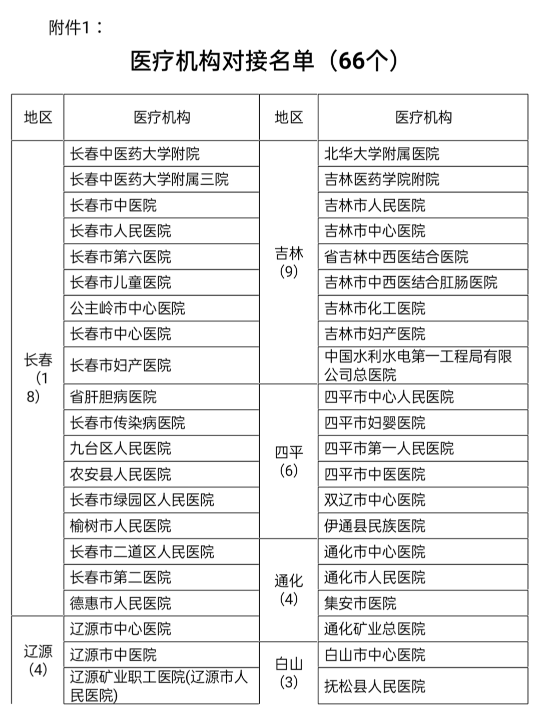
1.数据采集。按项目建设要求,选取全省信息化建设较好的66家医疗机构(名单见附件1)完成与省平台对接,实现有关数据采集共享(对接方式及数据采集范围见附件2)。
2.网络建设。自5月6日,各医疗机构依托远程诊疗专网开展与省平台对接。无远程诊疗专网的医疗机构需在5月30日前完成网络接入工作。在6月30日前实现所有指定医疗机构与省平台对接。
二、责任及分工
(一)省卫生健康信息中心负责项目建设,沟通协调项目承建单位,统筹推进对接工作,定期向省卫生健康委汇报项目进展。
(二)各市(州)卫生健康行政部门要落实监督责任,及时督促辖区内有关医疗机构完成与省平台对接工作。
(三)各医疗机构要严格按照与省平台对接工作要求,保障人力、物力、财力,按时完成对接任务,在保障信息数据安全可靠、高质有效的前提下,实现数据采集和共享。
三、工作要求
各市州卫生健康行政部门、各医疗机构要高度重视与省平台对接工作,各医疗机构要成立由院领导牵头的对接工作组,明确对接工作负责人,按要求结合实际,制订本单位详细的对接工作方案,倒排工期,保障完成与省平台对接及数据上传工作。
请各市(州)卫生健康行政部门组织辖区内医疗机构填写《对接工作回执》(见附件3),于2021年5月10日前以市(州)为单位报送省卫生健康信息中心。
联系人:省卫生健康委规划信息处 相东飞 88906388
省卫生健康信息中心 王士龙 13844890765 王秋月 15568811110
回执报送邮箱:yujiabin@run-warm.com
附件:
1.医疗机构对接名单
2.吉林省全民健康信息平台与医疗机构数据对接技术方案
3.对接工作回执
吉林省卫生健康委员会
2021年4月20日



主办单位:吉林省卫生健康信息中心
运维: 吉林省星广传媒有限公司 网站访问数:6769672
地址:长春市景阳大路3255号 0431-85006613